佳作推荐

当前位置: 网站首页 -- 佳作推荐 -- 正文
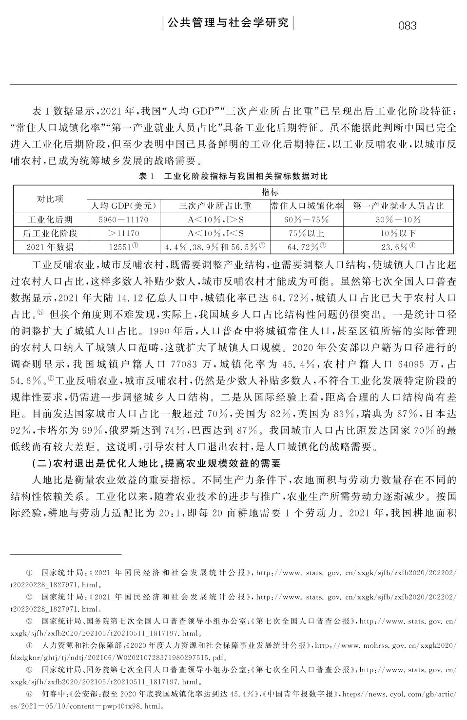
乡城流动人口农村退出的意义、障碍与推进路径探讨
发布时间:2022-08-28        文章来源:        浏览:

2E1A9

444F8

4A8CF

40363

3A62E

43816

445C3

4C644

260F8

(初审:赵丽曼  复审:战弋  终审:谢小萌)

地址:长春市延安大街2055号长春工业大学办公楼     邮政编码:130012
电话:0431-85716508        85717218     电子邮箱:gdxkrwb@163.com    gdxkskb@163.com
版权所有:长春工业大学

公众号